在物联网无线通信领域,随着行业应用场景的不断拓宽,同一频段下的设备通信需求正呈指数级增长,然而这一增长趋势却与频谱资源的有限性形成了鲜明对立,信道拥挤、信号串扰与非线性失真等不良现象所造成的“通信压力”正在持续放大。

从智能家居的设备互联到工业物联网的实时控制,从智慧楼宇的广域组网到智慧城市的海量数据传输,有限的频谱资源不仅需要满足不断增长的设备通信需求,还需要适配不同场景对速率、时延与可靠性等差异化要求。
在此背景下,如何在有限的频谱资源中实现更为稳定的无线通信质量,已成为物联网行业发展路径中的核心命题。
Sub-GHz射频芯片是指工作在频率低于1GHz(如315MHz、433MHz、868MHz、915MHz等)的无线通信器件,主要用于实现物联网设备间的互联互通,是无线载波和数字信号之间的“翻译官”,具备低功耗、长距离传输与抗干扰能力相对较强等特性。

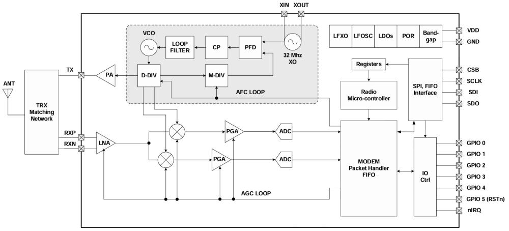
如上图所示,VSport-胜利微自主研发的CMT2310A就是一款拥有多种特色收发功能、可有效提升物联网设备无线通信质量的数字模拟一体化收发机产品,其使用32MHz的晶体提供PLL的参考频率和数字时钟,并支持Direct和Packet两种数据处理模式。

系统功能框图(CMT2310A)
CMT2310A射频接收链路采用了LNA+MXR+PGA+ADC+PLL的低中频结构,射频发射链路采用标准的PLL+PA结构,无需额外增加射频开关器件,即可拥有良好的发射与接收射频性能。
当CMT2310A工作在有强带外干扰的环境时,器件可通过自动增益控制环路调节系统的增益,即可获得最佳的系统线性度、选择性与灵敏度等性能。
值得一提的是,CMT2310A内部还设有一个小型的微控制器(只限于原厂内部编程),该控制器负责调度芯片的各种运作,包括支持丰富的无线收发处理,例如自动ACK、自动跳频、DUTY-CYCLE低功耗收发与载波监听多路访问CSMA等特色收发功能。
CMT2310A提供SPI通讯接口,外部MCU可通过访问相关寄存器的方式来对芯片的各种功能进行配置,控制主芯片,并访问FIFO。

CMT2310A寄存器区域划分表
以载波监听多路访问(CSMA)功能为例,外部MCU可通过读写相关寄存器来设置信道非空闲情况下最大侦听的次数,如果在达到最大侦听次数后,信道仍处于繁忙状态,CMT2310A则退出CSMA返回到READY状态。

载波监听多路访问的运行流程图
CSMA功能是一种在传输发射前先感知当前信道闲忙情况再决定是否发送的一种冲突避免机制(先听后说),其核心机制是通过将RSSI与设定的阈值做比较,从而判断信道闲忙情况。
CSMA功能避免了不同发射机同时使用相同的信道,并增加了接收机正确接收到数据包的概率,可有效提升物联网设备的通信质量。(注:更多细节请阅读CMT2310A产品规格书)
CMT2310A采用QFN封装技术,产品尺寸仅为4mm×4mm×0.75mm,具备高集成度,极大地简化了系统设计中所需的外围物料。
同时,高达+20dBm的发射功率和-122dBm的灵敏度优化了应用的链路性能,可以灵活地满足各种应用的需求。
例如,在低功耗的无线传感器网络中,合理配置CMT2310A的相关寄存器即可使得传感器节点的Tx和Rx工作于Duty Cycle运转模式,可在确保数据可靠传输的同时,大幅降低传感器节点的运行功耗,延长节点待机时间。

在分布式的电表网络中,大量电表节点通常分布于居民楼、工业厂区等复杂环境,需定期将用电量、电压等数据上传至数据中心。
CMT2310A的Duty Cycle低功耗模式可使节点仅在预设抄表时段(如每日凌晨)唤醒,通过SPI接口快速读取电表数据并完成调制发射,其余时间进入深度休眠状态,大幅降低运维成本。

展望未来,随着全球物联网设备连接规模持续激增,Sub-GHz射频芯片作为支撑万物互联的底层通信硬件之一,将围绕“高效用频、泛在连接、灵活适配、稳定可靠”等方向进行持续技术迭代,以推动无线通信向更智能、更普惠、更稳定的方向发展,深度赋能千行百业的数字化互联升级。